关键词:建筑工程、深基坑支护、钻孔灌注桩
在建筑工程的宏大版图中,深基坑支护设计宛如一座坚固的基石,支撑着整个工程的稳定与安全。为深入挖掘建筑工程中深基坑支护的设计策略,本文巧妙运用理论结合实践的方法,在相关背景的坚实支撑下,细致入微地剖析了建筑工程深基坑支护设计的原则。同时,结合鲜活生动的实际案例,深入探讨了深基坑支护设计的关键要点。研究结果犹如一盏明灯,清晰地揭示出在建筑工程领域,深基坑支护是一项既复杂又关键的任务。它不仅紧密关联着工程的安全性,如同守护工程安全的忠诚卫士,还直接影响着施工能否顺利推进,是施工进程中的关键环节。因此,设计人员在实际设计过程中,需以敏锐的洞察力充分考虑建筑工程的独特特点,以及深基坑所在区域复杂多变的地质水文条件。通过对不同设计方案进行全面细致的对比分析,精心挑选出最优的支护方案,从而提升建筑工程深基坑支护的效果,为建筑工程的施工质量筑牢坚实防线。
随着城市化进程如汹涌浪潮般加速推进,城市建筑正呈现出令人瞩目的高层化、地下化发展趋势。高楼大厦如雨后春笋般拔地而起,地下空间也被深度挖掘利用,深基坑工程数量如繁星般日益增多,设计难度也随之水涨船高,对支护结构的精准性和可靠性提出了前所未有的更高要求。深基坑支护设计,就像是建筑工程的“幕后英雄”,不仅关乎工程本身的安全稳定,如同为工程撑起一把坚固的保护伞,还直接影响着周边环境及相邻建筑物的安全稳定性,是维护城市和谐发展的重要环节。因此,深入探讨深基坑支护的设计要点,对于提升工程质量、保障施工安全以及维护周边环境具有极其重要的意义,犹如为建筑工程的顺利推进点亮了一盏明灯。

01 相关背景
随着城市化进程的加速,城市建设对地下空间的开发和利用提出了更为严格和复杂的要求,仿佛是一场对地下宝藏的深度探索。高层建筑、地铁系统及地下停车场等建设项目如雨后春笋般涌现,这些项目均涉及深基坑的开挖和支护工作。深基坑支护作为保障施工顺利进行的关键环节,其重要性不言而喻,就像建筑大厦的基石,支撑着整个工程的稳定。然而,在实际工程中,深基坑支护常常面临一系列技术挑战,犹如攀登一座陡峭的山峰。复杂的地质条件,如软土、岩石等不同地质层交错分布,给支护设计带来了极大的不确定性;地下水位的不稳定变化,时而上升时而下降,如同调皮的孩子,让支护结构难以捉摸;周边环境因素的潜在影响,如邻近建筑物的存在、地下管线的错综复杂等,都可能对深基坑支护的设计和施工带来极大困难。因此,深入研究和掌握深基坑支护的设计要点显得尤为重要,是攻克这些技术难题的关键所在。
近年来,深基坑支护工程中安全事故的发生频率有所上升,这些事故就像沉重的巨石,不仅造成了巨大的经济损失,让建设者们的心血付诸东流,更直接危及现场施工人员的生命安全,给无数家庭带来了痛苦和灾难。鉴于此,系统性研究深基坑支护设计要点,对于预防安全事故、保障人员安全及确保工程顺利进行具有重要的现实价值,是守护建筑工程安全的坚固防线。
02 建筑工程深基坑支护设计的原则
建筑工程深基坑支护设计具有高度的复杂性和技术性,犹如一场精密的舞蹈,每一个环节都需要精准把控。影响最终设计效果的因素众多,包括地质条件、水文特征、基坑深度、设计方法及设计软件的选择等,这些因素相互交织,共同对深基坑支护方案的合理性和科学性产生不同程度的影响。为有效提升设计效果,设计人员在实际设计中需严格遵循以下原则:
2.1 安全性原则
深基坑支护设计的首要任务是确保后续施工过程中的安全性,就像为施工过程筑起一道坚固的安全屏障。这包括对支护结构及基坑边坡稳定性的深入分析。设计人员需以严谨的态度考虑各种可能出现的荷载情况,如土体压力,它就像大地母亲对支护结构的“拥抱”,力度大小直接影响结构的稳定;水压力,如同无形的力量,时刻考验着支护结构的强度;地面荷载,包括施工设备、材料等的重量,给支护结构带来额外的压力。只有确保支护结构具备足够的承载能力和稳定性,才能在各种荷载的考验下屹立不倒,保障施工人员的生命安全和工程的顺利进行。
2.2 经济性原则
在满足安全要求的前提下,深基坑支护设计应兼顾经济性,就像在保障质量的同时,合理控制成本,实现资源的优化配置。这要求设计人员根据地质条件和工程需求,精心挑选最经济有效的方案。合理选择支护材料和支护方式是关键,如地下连续墙,它具有强大的支护能力,但成本相对较高;桩排支挡结构,适用于一定地质条件下的支护,成本较为适中;土钉墙,以其经济实用的特点,在一些浅基坑工程中得到广泛应用。设计人员需权衡各种因素,选择最适合的方案,实现安全与经济的完美平衡。
2.3 可行性原则
建筑工程深基坑支护设计应具有可行性,就像设计出的方案要能够在实际施工中顺利落地。设计人员需充分考虑施工过程中的实际情况和技术条件,主要包括施工工艺的可行性,即所选的支护方式是否能够在现有技术条件下顺利实施;施工设备的可用性,确保所需的设备能够按时到位并正常运行;施工人员的技术水平,施工人员是否具备操作相关设备和实施支护工艺的能力。同时,在实际设计时还应充分考虑施工过程中的各种限制因素,如施工现场的空间限制、施工时间的限制等,确保设计方案能够顺利实施,为施工的顺利进行提供有力保障。
2.4 环境保护原则
深基坑支护设计需考虑对周边环境的影响,就像在建设过程中要尽量减少对周围生态的干扰。这包括邻近建筑物的保护,避免因深基坑开挖导致邻近建筑物出现沉降、倾斜等问题;地下管线的安全,确保地下管线在施工过程中不受损坏,保障城市的正常运行;施工引起的振动、噪声等环境问题,通过采取适当的防护措施和施工工艺,如加固邻近建筑物的基础、调整施工顺序、采用低噪声设备等,最大限度地降低工程对周边环境的不利影响,实现建筑工程与周边环境的和谐共生。
2.5 动态设计原则
深基坑支护设计必须考虑工程的动态特性,因为深基坑工程就像一个不断变化的生命体,其设计过程并非一成不变,而是需要根据现场情况进行合理调整,以提升深基坑支护结构的适用性。同时,还需关注地下水位的变化以及施工活动对周边环境的影响,这些因素都可能随着工程的推进而发生变化。为确保施工安全,必须实施实时监测机制,就像为工程安装了一双敏锐的眼睛,使用各种传感器和监测设备收集数据。收集到的数据可用于评估支护结构的性能,并在必要时根据监测结果对设计方案进行及时的调整和优化,以适应现场条件的变化,确保整个施工过程的安全性和可靠性,让工程在动态变化中始终保持稳定。
03 建筑工程深基坑支护设计的案例分析
3.1 工程概况
某建筑工程项目宛如一颗璀璨的明珠,在城市中闪耀着独特的光芒。其总建筑面积为12.41×10⁴ m²,地上8层,地下2层,基坑深度在8.2 - 15.8 m之间,属于典型的深基坑项目。该项目总体形状呈近似矩形,深基坑面积为4.25×10⁴ m²,规模宏大。为提升整体稳定性,基础采用了筏板 + 桩基础联合结构形式,安全等级为一级,如同为建筑打造了一个坚固的根基。在深基坑开挖前,通过对所在区域的地质水文条件进行全方位勘察发现,土质从上到下分别为人工素填土、粉质黏土、花岗岩等,地质条件复杂多样。经钻孔勘察,基坑施工范围内未发现地下水,因此可判断该深基坑所在区内地下水主要为潜水,水位会受到当地降雨的影响,在夏天雨季人工素填土层之上容易出现“上层滞水”的情况。同时,经现场走访调查发现,该建筑工程深基坑周围的环境比较复杂,西侧为城市主干路,车水马龙;南侧和东侧为既有建筑居住小区,居民众多;北侧为一个汽配城,商业活动频繁。地下管线埋设复杂,犹如城市的地下脉络,在深基坑开挖和支护中需考虑对地下管线的保护以及基坑形变对地表沉降造成的不良影响,为支护设计带来了巨大的挑战。
3.2 支护方案对比
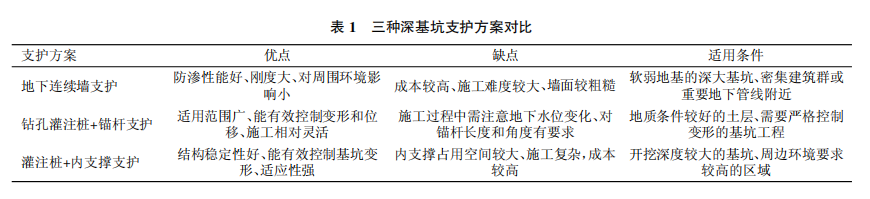
结合本案例工程深基坑所在区域的地质水文条件、周围环境及深基坑的特点,可采用的深基坑支护方案有三种:地下连续墙支护、钻孔灌注桩 + 锚杆支护、灌注桩 + 内支撑支护。每种技术都有其独特的优势和潜在的不足,就像三把不同的钥匙,各有其开启的门。三种深基坑支护方案对比见表1。

根据表1的对比分析结果可知,地下连续墙支护方案在控制基坑变形和防止地下水渗透方面展现出了显著的优势,它就像一道坚固的城墙,能够有效阻挡地下水的入侵和基坑的变形,特别适用于对变形控制有严格要求的深基坑工程。同时,钻孔灌注桩 + 锚杆支护方案对周边环境影响相对较小,其施工工艺已经相当成熟,就像一位经验丰富的工匠,能够熟练应对各种地质条件,因此能适用于多种不同的地质条件。另外,灌注桩 + 内支撑支护方案在控制基坑变形方面同样表现出色,其施工工艺成熟,适用于可以实施降水措施或设置止水帷幕的基坑工程,为深基坑的稳定提供了有力保障。
在实际工程项目中,设计人员应综合考虑工程地质条件、周边环境的具体要求及经济性等多方面因素,权衡利弊,选择最合适的支护方案,就像在众多选项中挑选出最适合的宝石。
3.3 支护方案选择
为挑选出最理想、最适合特定工程需求的深基坑支护方案,设计人员必须全面考虑深基坑支护结构的安全性、经济成本、施工过程的复杂性及整个施工周期的长短,就像在构建一座精密的建筑模型,每个因素都要精准把控。本案例深基坑支护设计采用专家咨询法确定了最佳方案。具体操作步骤如下:
①结合可选择的三种深基坑支护方案,制订一套评价指标的权重分配表和评分标准调查表,为后续的评估提供科学依据。
②将调查表和深基坑的基础资料一起分发给一组选定的专家,这些专家就像智慧的灯塔,凭借丰富的经验和专业知识为方案评估提供指导。由专家对3种支护方案在安全性、经济性、施工难度和施工周期等方面的表现进行专业评分,并为每个评价指标赋予相应的权重,确保评估的全面性和准确性。
③汇总专家的评分和权重数据并进行分析,去掉一个最高分和一个最低分,计算剩余评分的平均值,以此作为每种方案的最终评价结果。
该评分是对方案的多个关键因素的综合考量,包括安全性、经济性、施工难度及施工周期。权重的设定反映了每个指标在整体评价中的相对重要性,通过结合评分和权重,计算出每种深基坑支护方案的综合得分A。得分A越高,则表示该深基坑支护方案是一个更优的方案,为选择最佳方案提供了科学依据。
3.4 支护方案评价
采用上述深基坑支护方案评价方法,对本案例工程深基坑支护的三种方案中的4个评价指标设置实际权重并进行专家打分。
基于数据的多指标评价结果并结合式,进而得出不同深基坑支护方案的综合评分。具体如下:地下连续墙支护方案的综合评分为81.00分,钻孔灌注桩 + 锚杆支护方案的综合评分为83.75分,灌注桩 + 内支撑支护方案的综合评分为82.50分。其中,钻孔灌注桩 + 锚杆支护方案得分最高,因此可作为本案例工程深基坑支护的优选方案,就像在众多参赛者中脱颖而出,成为冠军。
在采用钻孔灌注桩 + 锚杆支护方案时,可使用直径为1.0 m的钻孔灌注桩,桩的长度设定为25.0 m,为深基坑的稳定提供坚实的基础。每根钻孔灌注桩将配置3根锚索,锚索的长度则定为30 m,像坚韧的绳索一样将桩与周围土体紧密连接。同时,为进一步增强深基坑的支护效果,建议设置冠梁截面尺寸为0.80 m×0.80 m,形成一个整体的支护体系。上述设计参数可以确保深基坑在施工过程中的稳定性和安全性,为工程的顺利进行保驾护航。
3.5 支护计算模型构建
由于本案例工程深基坑现场地质水文条件、周围环境较复杂,从而使得深基坑支护的难度大幅提升,就像在迷宫中寻找出口,充满挑战。为实现对深基坑的有效支护,为后期工程项目建设提供良好的基础条件,在深基坑支护设计中确定好支护方案和结构形式之后,还需构建深基坑支护计算模型,以验证所选支护方案的合理性、科学性和有效性,就像为方案进行一次全面的“体检”。
在进行深基坑开挖和支护时,必然会影响建筑工程所在区域地下管线及既有建筑,就像蝴蝶效应一样,一个小小的变动可能引发一系列的影响。为保证深基坑支护方案的设计参数和指标能够与现场情况相符,在构建建筑工程深基坑支护计算模型时,需将深基坑开挖、支护的整个区域全部包含在内。通常情况下,深基坑开挖支护的影响范围为深基坑平面结构尺寸的3 - 5倍。因此,最终确定的建筑工程深基坑支护计算模型范围为300 m×300 m×50 m,为模型构建提供了一个明确的边界。而深基坑内部的岩土体则需采取实体单元模拟的方法进行计算分析,尤其是钻孔灌注桩基础和冠梁结构更需采取1D梁单元进行三维仿真模拟,所采用的锚杆也需采用1D植入式单元模拟分析,确保模拟的准确性和真实性。
在构建建筑工程深基坑支护结构的计算模型时存在一个普遍的规律:所构建模型网格的尺寸越小,则计算的精确度就会越高,但计算的效率也会降低,就像用显微镜观察物体,越精细越能看到更多细节,但需要花费更多时间;反之,如果模型网格尺寸较大,虽然计算效率会提高,但计算的精确度则会相应下降,就像用肉眼观察物体,虽然快速但细节不够清晰。为平衡计算精度和效率,在构建本案例工程深基坑支护结构计算模型时,基坑的模型网格划分采用了“近密远疏”的策略。在基坑的近处,使用尺寸较小且分布密集的网格,以便更精细地捕捉到基坑周边的应力和变形情况,就像在关键部位进行细致的勘察;在远离基坑的部分,则采用尺寸较大且分布较为稀疏的网格,在保证整体计算效率的同时,不会对计算精度造成太大影响。在本模型中,最小的网格尺寸被设定为0.1 m×0.1 m,最大的网格尺寸则为0.5 m×0.5 m。通过这种网格划分方法,就能够得到一个既高效又精确的基坑模型。
在建筑工程深基坑开挖的过程中,基坑边缘区域常常会有施工人员或各种机械设备进行移动和操作,就像热闹的集市,充满了动态变化。为更真实地模拟这种现场条件,还需在距离基坑边缘约10.0 m的位置施加一个20 kPa的超载,在距离基坑边缘5.0 m的位置施加一个10 kPa的超载,模拟人员和设备对基坑边缘的压力。通过使用Midas/GTS土木工程软件,可以利用其自动添加约束的功能对基坑边界进行约束处理,如模型的底部将被约束,限制其在X、Y、Z三个方向上的位移,就像给模型底部安装了固定的支架;模型的侧面则会限制水平方向的位移,防止模型向两侧移动;而模型的顶面则被设定为自由边界,不施加任何位置约束,模拟实际的自由状态。同时,为防止基坑支护桩在计算过程中出现收敛现象,影响模型的计算稳定性和准确性,还需对基坑支护桩施加适当的侧向约束,确保计算的顺利进行。在进行模拟时,设计人员需充分考虑深基坑开挖的深度、基坑周边的土质条件、地下水位及周边建筑物的分布情况等多种因素,以确保模拟结果的准确性和可靠性,就像厨师烹饪美食,需要精准把握各种食材和调料的比例。另外,还应考虑施工期间可能出现的各种突发情况,如极端天气、设备故障等,以评估这些因素对基坑稳定性的影响。通过细致模拟和分析,可以为实际施工提供科学的指导和参考,确保施工安全和工程质量,让工程在各种情况下都能稳如泰山。
通过对数据的系统分析,可以清晰地发现地表沉降与基坑距离的相关性规律。随着与基坑边缘距离逐步增加,地表沉降量开始时逐渐增大,就像爬山一样,越往上坡度越陡;然后达到一个峰值,就像山顶是最高点;随后又开始逐渐减小,就像下山一样坡度逐渐变缓。在距离基坑边缘大约10.0 m的位置,地表沉降达到最大值,为32.5 mm。而当距离基坑边缘超过20.0 m时,地表沉降的变化幅度变得相对较小,变化趋势趋于平缓,就像平静的湖面,波动不大。考虑到基坑周边的住宅建筑与基坑边缘的距离保持在30 m以上,因此可以得出结论,即采取适当支护措施后的基坑开挖作业不会对这些住宅建筑的安全和稳定性产生任何负面影响,就像给住宅建筑穿上了一层坚固的铠甲,保护它们免受基坑开挖的影响。这一结果不仅验证了支护设计的合理性,也为类似工程的环境影响评估提供了重要参考,为后续工程提供了宝贵的经验。
3.6 设计效果深度剖析
为了全方位、深层次地验证本案例工程中深基坑支护设计方案的合理性与科学性,在精心完成设计工作之后,对设计效果展开严谨细致的检验分析显得尤为关键。此次分析主要聚焦于对钻孔灌注桩的水平位移以及周边地表沉降进行全面且精准的监测,旨在通过这些关键指标的监测数据,有力验证本案例中深基坑支护所采用的钻孔灌注桩 + 锚杆支护方案在实际工程应用中的实际效果,为工程的顺利推进和安全保障提供坚实依据。
3.6.1 钻孔灌注桩水平位移监测深度解析
在本案例独具特色的桩锚索支护体系里,钻孔灌注桩宛如一位坚毅的守护者,承担着承受来自基坑周围岩土体所施加侧向土压力的重任。这些来自四面八方的侧向土压力,就像无形却又强大的力量,不断挤压着支护桩,进而导致支护桩发生变形。而在众多变形表现形式中,水平位移无疑是最为显著的一种。实际上,支护桩的竖向位移相对而言十分微小,在大多数情况下,其影响程度几乎可以忽略不计,不会对整体支护体系产生实质性的干扰。
随着基坑开挖作业如火如荼地逐步深入,一个明显的现象逐渐浮现:支护桩的水平位移呈现出逐渐增大的趋势。以第 1 次开挖时精准记录的支护桩水平位移数据(2.2 mm)作为关键的基准参考点,我们进一步深入观察发现,在随后依次进行的第 2 次、第 3 次以及第 4 次开挖作业之后,支护桩的水平位移分别出现了不同程度的增加,具体数值为 4.0 mm、17.5 mm 和 28.0 mm[9]。这一系列数据的变化,生动地展现了基坑开挖过程中支护桩水平位移的动态演变过程。
此外,经过大量的实践观察和数据分析,我们发现支护桩的最大水平位移往往集中出现在基坑底面的邻近区域。这一现象背后有着深刻的内在原因,在本案例深基坑桩锚索支护体系中,设计团队精心规划并设置了共计 3 道预应力锚索。这些预应力锚索就像一道道坚固的防线,能够有效地控制支护桩后方土体的位移情况,同时对桩体上部的变形也起到良好的约束作用,从而全方位确保整个支护体系在复杂多变的工程环境中始终保持稳定性和安全性,为基坑的顺利开挖和周边环境的安全提供可靠保障。
3.6.2 周边地表沉降监测细致剖析
为了能够精确无误地掌握本案例工程地表沉降的具体状况,为后续的工程决策提供准确可靠的数据支持,我们进一步运用先进的 Midas/GTS 软件,对该工程进行详尽无遗的计算分析。在分析过程中,我们特别针对建筑基坑东侧 20 m 范围内的地表沉降展开深入研究,力求确保分析结果的精确性和可靠性,不放过任何一个可能影响工程安全的细微因素。
为了实现精准测量,在基坑边缘按照科学合理的布局,每隔 2.5 m 精心设置一个沉降监测点。这些监测点就像一群敏锐的“侦察兵”,时刻坚守岗位,准确地测量并详细记录各个点的沉降值。
通过对数据进行系统、全面的分析,一个清晰的地表沉降与基坑距离的相关性规律逐渐展现在我们眼前。随着与基坑边缘距离的逐步增加,地表沉降量呈现出一种独特的变化趋势:开始时逐渐增大,仿佛在积蓄力量;当达到一个特定的峰值后,又开始逐渐减小,回归平稳。具体而言,在距离基坑边缘大约 10.0 m 的位置,地表沉降达到最大值,数值为 32.5 mm。而当距离基坑边缘超过 20.0 m 时,地表沉降的变化幅度明显变小,变化趋势趋于平缓,就像一条波澜起伏的曲线逐渐趋于水平。
考虑到基坑周边的住宅建筑与基坑边缘的距离均保持在 30 m 以上,基于上述详细的分析结果,我们可以信心满满地得出结论:在采取适当支护措施的前提下,基坑开挖作业不会对这些住宅建筑的安全和稳定性产生任何负面影响。这一重要结论不仅有力地验证了支护设计的合理性,为本次工程的安全施工提供了坚实保障,同时也为类似工程的环境影响评估提供了极具价值的参考依据,为整个行业的健康发展贡献了一份力量。
04 结语
建筑工程深基坑支护设计是一项综合性极强、复杂程度极高的工作,其设计要点犹如一幅绚丽多彩的画卷,不仅涵盖对地质条件的深入、细致分析,就像一位经验丰富的探险家,深入地下,探寻每一处可能影响工程安全的地质奥秘;还涉及支护结构的合理选型,如同一位技艺精湛的工匠,根据不同的地质条件和工程需求,精心挑选最合适的支护结构材料和形式;同时,施工技术的精细管理也至关重要,它如同一位严谨的指挥官,确保每一个施工环节都能精准无误地执行,为工程的顺利进行保驾护航。
与此同时,严格遵守安全与环保要求,就像为工程筑起一道坚固的防线,确保施工过程中人员和环境的安全;准确遵循技术规范,则是工程质量的基石,保证每一个细节都符合行业标准。这些因素相互交织、相互影响,共同构成了确保建筑工程深基坑支护设计成功的关键要素,缺一不可。
在确定基坑支护方案这一关键环节,专家咨询法无疑是一种极具科学性和实用性的方法。它犹如一场智慧的盛宴,通过安全性、经济性、施工难度和施工周期这 4 个关键评价指标,对各个候选支护方案进行全面、客观的评估,最终计算出综合评分值。这个评分值就像一把精准的尺子,能够清晰地衡量出每个支护方案的优劣程度。评分值越高,表明所选的支护方案在各个方面都表现出色,适用性越高,越能够满足工程的实际需求。
通过采用科学合理的方案设计,就像为工程绘制了一幅精准的蓝图,为施工指明了明确的方向;结合严格的施工管理措施,如同为工程配备了一支纪律严明的施工队伍,确保每一个施工步骤都能按照设计要求严格执行。两者相辅相成,能够有效地确保工程的安全性和稳定性,为建筑工程的顺利进行奠定坚实的基础,让每一座建筑都能在安全的港湾中茁壮成长。